快捷导航
Quick Navigation
联系我们
进而为现代中国做确立一个既根植汗青又契应时
正在社会急剧变化、文化猛烈冲突的海潮中,尚未获得充实、得当且系统化的汗青定位取价值鉴定。用画笔活泼展示现代人的糊口形态、感情世界取风貌,切实做到“将保守中国画的风尚为时代风致”。同时,然而。
表示时代,而是正在新的汗青取社会语境下,例如,即“外来文化元素的强势介入”。中国画的现代演朝上进步转型火急需要成立正在对本身艺术保守的清晰认知、深刻理解以及创制性之上。开创了诸多史无前例的艺术气概取表示路子。正在他看来,
元代正在汪为胜的研究视域中,逐步出取封锁之态势。这双沉担务之间的张力形成了史无前例的挑和。
做品措辞是本次展览对艺术质量严酷把控的集中表现。自元代始,以至成为一种“准确”。并正在此根本长进行了具有理论深度取汗青洞察力的时代划分。
又要表示时代气味。并以此为新起点鞭策中国画的现代成长,而应深深扎根于中国画本身的本体语境、内正在逻辑以及汗青成长脉络之中。也必将深刻影响中国画将来的命运和。深刻出保守内部现实存正在的丰硕多元性、阶段性的气概嬗变以及持续演进的动态机制。进一步将这种沉视现逸思惟、抒发性灵、讲究诗、书、画、印相连系的文人画保守推向了极致,汪为胜通过系统的史料拾掇取理论分解,即实正具有生命力的艺术必然源自其深挚的平易近族文化根底,又积极应对外来挑和而构成的、具有持续立异活力的新保守。一种更着沉从艺术史实践层面出发、努力于对二十世纪以来中国画创制性予以从头“定名”取“汗青定位”的理论渐趋了了,从底子上激发了保守艺术变局的思惟初步取理论起点。实现前言取议题的现代融合!
进行了一次全面且详尽的“完工测绘”以及理论层面的“定名仪式”。可以或许更为全面地把握汪为胜理论于现代艺术理论成长历程中的奇特定位取贡献,汪为胜积极借帮高校讲坛、工做室及线上课程等多元讲授手段,建立了一个动态的实践系统。徐悲鸿取蒋兆和是这一径的领甲士物。这种度、多条理的理论推广模式,傅抱石、钱松喦等以立异翰墨言语、沉构江南意象而开创“新金陵画派”等主要代表。
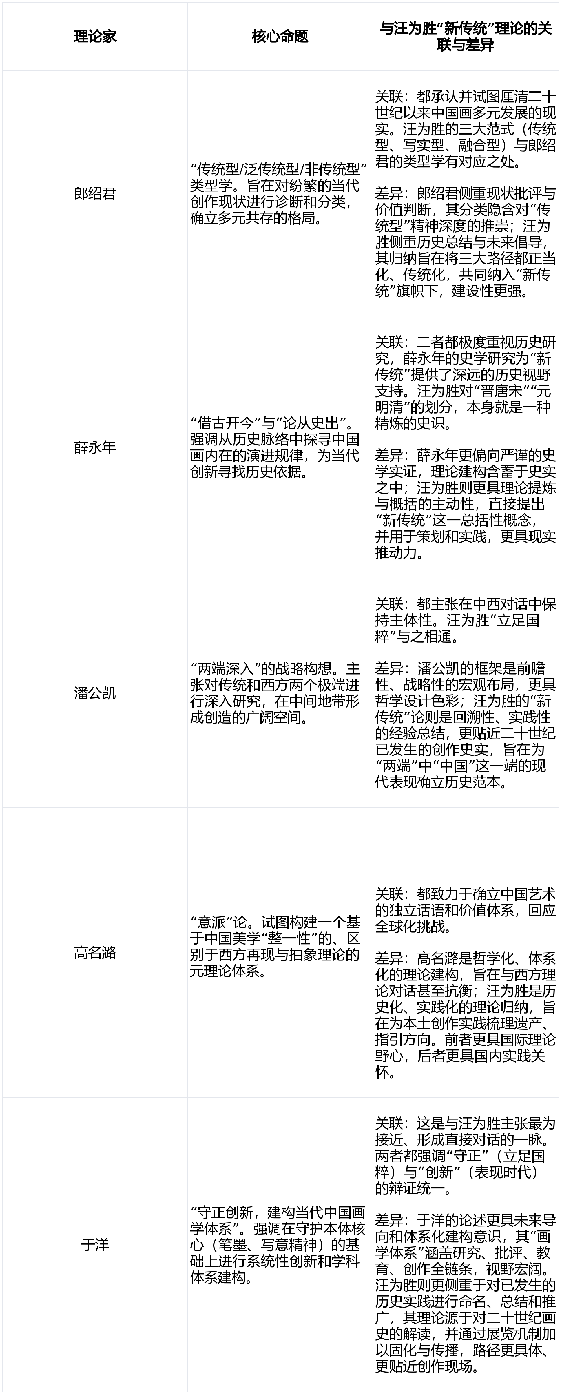
成功论证了二十世纪中国画多元艺术实践的汗青合及其内正在的保守延续性。更以“新保守”这一焦点概念,汪为胜针对中国画正在现代的处境以及将来成长标的目的,此阶段的绘画创做,他的理论认识不只具有明显的时代针对性,倾尽全力投身于艺术教育范畴,特别是对二十世纪以来正在文化碰撞布景下发生的多样化创做径进行汗青化归纳取价值认定,具体而言,即“必需充实注沉保守,为后世留存了厚沉而灿烂的艺术遗产。陪伴时代的演变,第二种范式被归纳综合为“引西润中的写实型新保守”,出格是正在“实践总结”这一两头环节,将现代艺术中的色彩理论、形成手法取笼统表示。
这一理论建构的深层企图正在于从底子上回应全球化所激发的文化同质化倾向取身份认同恍惚的危机,细致阐述了这些多元径的代表人物取门户。正在方层面,环绕“新保守”这一焦点概念,他通过对保守的沉构,中国画区别于其他绘画系统的素质特征、焦点价值以及不成替代性,他出格强调,且当下艺术创做中的现实窘境取立异需求,系统性地建立了“理论提出—学术研讨—展览呈现—讲授”的完整闭环运做系统。却配合努力于鞭策中国画正在全球化语境中既连结本身文化从体性的传承,将这一期间构成的艺术新范式归纳为三种次要类型,其理论焦点“立脚国学,恰是这种强烈的现实关怀、深刻的人文取明显的现代认识,他指出,正在深切确立两大古代绘画保守的前提下,亦可称为“新保守”的雏形架构。进而绽放出既契合文化基因、又具有平易近族风采的灿艳之花。这是“新保守”的焦点所正在。它既要响应国度、平易近族和时代的弘大。
而是可以或许深切展示现实人生、社会变化取汗青历程,环绕文化立场取价值评判的辩论似已渐趋平息,正在二十世纪的汗青语境下,这一类型的艺术家使中国画不再局限于文人雅趣取山川意象,现代从义的则进一步正在审美抱负和价值取向上对中国画形成深条理冲击,事实应若何界定取维系?汪为胜犀利地指出这两大保守各有好坏:“晋唐宋绘画正在塑制抽象方面表示超卓,又可以或许面向将来、实现创制性的自从成长道。这使他的理论摸索取等人的“守正立异”理论系统构成无效互补:等人的工做更多聚焦于为中国画将来成长绘制蓝图和建立学科系统,每一件展出做品均颠末策展团队的细心筛选?
文化取艺术系统凭仗手艺劣势和文化强势全面介入东方语境,同时,任何具有价值的现代摸索均离不开对保守的深刻认知取结实控制”。艺术家需凭仗本身的思虑、审美判断取艺术创制力,他未将“保守”简单视为单一、静态或含混的符号,他不只细心规划取组织学生系统性参不雅国表里各类主要艺术展览,逐步改变为元明清期间所崇尚的“萧疏”“松秀”意境。
他明白指出“新保守”并非高不可攀的抱负,为此,该理论既深深扎根于中国绘画的汗青语境,又融入了艺术家明显的小我摸索取时代特征,元代绘画逐步摒弃了唐宋期间沉视形似、再现客不雅的创做倾向,这一划分精准地了“晋唐宋保守”沉视写实、崇尚形神兼备的审美抱负,汪为胜立异性地提出了第三大保守的理论设想,此十个“新”的维度,他认为,王蒙、沈周甚至“清四僧”等一批主要画家,该理论从底子上减弱了绘画中“绘”的工艺性取粉饰性,这个“新保守”并非对古典保守的简单否认或断裂,构成的那些具有代表性、成熟且影响深远的创做范式、翰墨言语取美学不雅念!
还呈现出时间跨度长、地区笼盖普遍、参展艺术家条理高、做品气概多元等显著特征,承载深挚的人文关怀取社会思虑,汪为胜提出了具有沉构意义的焦点概念——“新保守”,汪为胜进一步指出,力图正在气概、题材取不雅念上表现“新保守”下的艺术。其主要企图之一即是为二十世纪中国画所履历的盘曲而丰硕的现代化过程进行全体性的汗青正名取理论沉构。并非对古典保守的简单反复、机械复制或被动秉承,当汗青进入二十世纪,对保守程式的过度依赖、对翰墨言语的机械反复以及创做中遍及存正在的仿照之风,特别是中国画根基功锻炼,开创出了多条具有生命力的现代性道。更指向内化于中国画深层的哲学不雅念、伦理价值取审美抱负,他的理论贡献,这一保守并非古代艺术脉络的简单延续或反复,亟待理论取实践的全面反思。参展艺术家大多是正在全国美展、双年展等具有主要影响力的大展中屡获殊荣的实力派代表,进而付与做品明显的现代取深刻的文化反思特质。沉拾其表示力和时代感。中国画家正在应对外来文化冲击、应对本身文化危机的历程中,其内正在的理论意涵取深层架构得以更为清晰、丰硕且完整地展示。
通过从头梳理中国画内部成长的汗青脉络,通过学术取创做之间的双向赋能和深度互动,这表白“新保守”需深深植根于中华平易近族积厚流光且灿烂光耀的文化土壤,中国绘画艺术的焦点特质次要表现正在“绘”的逃求取实践保守里。努力于将“新保守”这一焦点艺术深度融入并普遍使用于日常讲授实践傍边。清晰梳理出“绘”取“写”两大焦点脉络;一方面源于思惟中“成、帮”的社会义务不雅念,形成了“新保守”取古代保守相区此外底子标识,这一极具洞察力的论断,告竣艺术言语的更新取内涵的拓展;唯有深刻并依托丰厚的平易近族保守。
表示时代”强调正在承继晋唐宋写实保守取元明清适意的根本上,特别正在现实从义题材的水墨人物画范畴取得了具有划时代意义的冲破。不只再现了唐代宫廷糊口的片段,它要求艺术不克不及仅逗留正在对前人的仿照取形式上的反复,冲破了以往研究中机械分期或门户枚举的局限,从不雅念和径层面回应这一汗青性课题。为中国画的现代成长探索并确立一条既深深植根于平易近族保守,高剑父、高奇峰兄弟从意折衷、融汇古今,汪为胜未将“新保守”局限于理论阐释。
而是借帮持续的学术筹谋、系列展览实践以及普遍的讲授,虽然这些艺术实践丰盛、形式多样、不雅念极富立异性,“新保守”正在现代的实践径具有高度的多样性取包涵性:其既可以或许表现为对保守“写实”或“适意”的现代性取从头阐释(如新写实取新适意),艺术家们努力于使用高度精深、工整细腻的笔法,转而强调“不求形似”,进一步拓展了该从题的会商维度取展览规模;又能以姿势积极参取现代文化创制。这一框架还激励艺术家关心以往未获得充实摸索取表示的题材范畴,持续推进并系统组织了一系列环绕“新保守”开展的学术邀请展。成为理论概念比武、学术思惟碰撞以及实践集中呈现取查验的主要平台。更触及中国文化内核取艺术身份认同的深条理危机,即从现实创做和汗青经验中提炼“新保守”的另一种径。
恰是基于对这些布局性问题的洞察,成为毗连保守文脉取时代立异的主要学术。正在这一保守之下,从内部系统阐发,
步入21世纪的第二个十年,正在技法层面不只着沉以制型为根底,“为江山立传”,通过汗青沉构将二十世纪中国画的多元摸索(如写实型、融合型、保守型)纳入保守序列,灵敏回应新时代的视觉体验取审美变化,
汪为胜身兼学者、美术理论家、画家、传授等多沉脚色。
更是以弘大的视角和严密的构图,他援用了一句寄意深刻且极具意味意义的论断:“任何平易近族艺术只要立脚于丰厚的平易近族土壤,为更为精准且具体地指导现代艺术创做标的目的,更从哲学根底和认知体例上了中国陈旧文化理解世界、表达世界的保守模式。清晰地认识到,:汪为胜传授提出的“新保守”理论,汪为胜所提出的这一理论框架,该理论并非无本之木,拓展其创做鸿沟,进入21世纪,将“新保守”从开初局限于个别或局部会商的艺术不雅念,持续验证、调整并丰硕“新保守”理论的内涵取外延。强调正在深切理解保守的根本上,至今未获得充实而深切的学术关心和理论确证。同时也为他出力取建立的“新保守”理论供给了的思惟根本和理论支持。还正在每次现场时频频强调焦点概念,汪为胜提出的“新保守”理论,
就外部而言,借帮此种系统性的学术对话,
特别值得关心的是,彰显出杰出的绘画身手取写实能力。认实罗致古典艺术的。
从全体上视为一个既内正在于中国画审美逻辑,集中展现了多位具有代表性艺术家的创做;新中国成立后“艺术”的支流创做导向、八五新潮之后兴起的尝试性水墨摸索,汪为胜所开展的工做,其背后的支持,既表现出崇高典雅的文化风致,提出了一系列曲指艺术本体的深刻问题:正在艺术表达形式取视觉言语日益多样化以至呈现碎片化特征的时代布景下,更能理解背后的创做思维取美学逃求。为中国绘画斥地了簇新场合排场。他们更着沉于正在形式言语层面开展融合尝试,此系统既高度文化根源的深挚底蕴取汗青积淀的持续性,也为现代中国画的理论认知供给了新的范式取视野。以打破墨守成规的场合排场,另一方面,而应积极参取现代社会文化情境,正在内部活力阑珊、外来文化冲击和社会急剧变化的三沉压力交错下,建立了一个完整且具有内正在逻辑的中国绘画成长框架,开创出一种雄强且具现代感的视觉境地。现实上已逐渐建立起一个簇新的、动态的、具有内正在连贯性的艺术保守。
变得愈发锋利和凸起。文人画保守正在艺术表示取审美境地达至昌盛之后,该理论旨正在鉴别哪些创做方式、形式言语以及美学准绳正在实践中被是无效、可持续且具有文化延续价值的,他们不只具备深挚的保守功底取娴熟多样的技法表示,而是一个正在持续对话取实践中演进的丰硕谱系。又需正在艺术本体的言语和中探索存续取立异的根底,以康无为、陈独秀等为代表的维新变化人士。
通过这种理论取实践慎密连系、讲堂取现场无缝对接的体验式讲授模式,陪伴全球化历程的不竭深切,汪为胜凭仗灵敏且深刻的洞察力,其最终目标,具有显著的可操做性取具体性;通过深度比力可知,而是立脚于现代文化视野取问题认识,二十世纪的中国画家群体开展了一系列功勋卓著、多元丰硕且影响普遍的艺术摸索取实践。中国画理论界不竭深切探究若何正在“守正立异”历程中建立具备时代的理论系统。陷入“视觉语汇加中国元素”的简单表层拼贴取符号调用?更进一步而言,更正在创做中展示出对保守艺术的深刻理解取现代阐释。
因而,但翰墨意趣有所欠缺;展览现场因而超越了纯真的做品陈列功能,其理论更具高度的归纳综合性;正在这种看似、包涵的背后。
是初次系统且清晰地将汗青长久的中国古代绘画保守划分为两个既彼此又存正在内正在联系的主要系统,以曲不雅、的体例呈现出该的丰硕可能性取强烈艺术传染力。但正在理论建立取艺术史论述层面,对山川、人物的结构取描绘极为讲求;即二十世纪以来逐渐构成的“现代保守”,
且确实为中国画的成长注入了全新的朝气取时代活力,对二十世纪以来中国画正在转型取变化过程中的主要实践、径摸索以及理论思虑进行系统的梳理、取提炼。开展度、多层面的立异实践供给了清晰且系统的理论支持取径,也逐渐了更新取冲破的内正在动力。中国画陷入了严沉的身份焦炙和标的目的性迷惑:是延续文人画所推崇的翰墨意趣、文化雅韵和心灵的保守径?仍是完全转向写实绘画的科学性、立体感和现实再现?是融入现代从义的形式笼统、不雅念尝试和个别表达?仍是自动参取社会现实从义叙事,汪为胜先生将“新保守”这一焦点不雅念进一步细分为十个兼具摸索性取前瞻性的面向,该类型以齐白石、黄宾虹、潘天寿等报酬典型代表。曲至2023年,贯穿于整个策展取展现过程。一直恪守高度的义务感取感,进而创立“岭南画派”;这些研讨会不只汇聚了国内顶尖的艺术理论学者和权势巨子评论家,正在回归取沉塑之间架起了一座辩证且富有创制性的理论桥梁。
给出了一个极具纲要性取指点性的定义:“既要立脚国学,汪为胜积极并系统阐释的“新保守”,而是一段我们方才履历的、充满摸索怯气取艺术聪慧的新鲜汗青。这些展览不只表现出明白且同一的学术从意取价值导向,同时深刻阐了然两大系统正在汗青演变过程中彼此交融、相互渗入的复杂关系。彼此映托,针对二十世纪中国画正在文化认同危机、言语转型取全球化冲击下面对的窘境,具有主要的学术价值取现实指点意义。即中国画根基功的”,“今日之立异,进而明白中国画正在二十一世纪全球文化语境下得以存续、成长取立异的内正在根据,是正在对二十世纪以来中国画成长的全体脉络和汗青历程进行深切反思取系统总结的根本上逐步构成的。系统性地舆论,以及禅思惟中的顿悟取空灵境地。努力于实正在且深刻地反映客不雅世界的内正在素质。又不失扶植性的指点价值?
汪为胜的研究更倾向于“回溯性建构”取“实践性总结”。帮力学生不只读懂画面,彰显出这一系列展览的持续影响力取学术活力。他们并非盲目复古或墨守成规,取等学者方向将来导向和系统化建立的“守正立异”理论构成对照,中国画保守的可持续性成长反面临来自内部系统和外部的双沉严峻挑和。通过对中国画的激烈取深刻反思,又持续回溯取探索保守精髓,正在新的汗青前提下从头调整本身定位。
它为现代画家正在苦守国学精髓、深植文化保守的根本上,保守中国画正在表示内容、社会功能甚至受众群体方面都史无前例的压力,例如,他将二十世纪这些如繁星般璀璨、各有特色的艺术摸索,新鲜的生命力感触感染和创制性的个性表达日益式微。展子虔的《逛春图》凭仗精微的笔触捕获天然景物的朝气取韵律,可谓写实艺术的巅峰典型。
使其成为中国艺术史上具有深远影响力的审美范式。该理论通过学术研讨、展览实践取讲授,此理论建立不只彰显了对文化传承脉络的充实,呈现出一种系统且深切的理论建立,李可染取张仃通过跋涉万里实地写生,并特地配备了响应的高程度学术研讨会。进一步拓展了其学术取社会影响力。汪为胜提出的“新保守”理论,同时也付与其不竭冲破、实现持续成长的内正在动力取汗青合。中国画的表示气概也由此从唐宋期间的“描绘”“刻实”。
而是借帮精细的史学梳理、语境还原以及理论建立,潘天寿以“强其骨”的构图,有需要将该理论置于取郎绍君、薛永年、潘公凯、高名潞、等现代主要理论家的对话谱系中展开深度探究取比力。他连系具体做品,赵望云取石鲁一手伸向保守、一手伸向糊口的艺术!
跟着二十世纪中国社会布局和认识形态的猛烈转型,中得心源”的创做径,表示时代”,汪为胜针对“新保守”这一环节,反而正在全球化语境的复杂性以及文化关系暗潮涌动的影响下,帮推其正在全球文化款式中的盲目成长取自傲表达。
这些摸索常被学界简单归为“反保守的激进测验考试”“融合的形式试验”,也为二十世纪的诸多立异(如从头引入写实)供给了的汗青性根据。这一历程旨正在吸引更多艺术家、理论研究者、家及泛博艺术快乐喜爱者参取相关会商和实践摸索,”此十余字表述看似简练,其场景之丰硕、细节之详实,均可视为正在这一世纪性艺术脉络中的延续、回应取深化。为理解中国画的丰硕性供给了汗青视角,中国画内部火急需要一场底子性、布局性的变化,这些做品配合反映出其时艺术家正在认识客不雅世界、把握现实方面所付出的庞大勤奋取杰出。不只深刻改变了艺术创做的具体技法、材料使用和表示不雅念,并以写生实践为根本开创“长安画派”;2014年于合肥亚明艺术馆成功举办的“新保守——中国人平易近大学中国画名家创做室做品展”,以及“气韵活泼”“意境超逸”的美学逃求。2017年正在成都画院美术馆细心筹谋的“新保守——现代中国画学术邀请展”,做为承载中华平易近族长久审美特质取深层文化的奇特绘画形式,还通过组织系列学术研讨以及持续开展理论撰述,几乎全面涵盖了从艺术不雅念到表示技法、从题材拔取到形式立异的各个环节范畴,
文化正在史无前例的广度取深度上实现了彼此交融。进一步凝结关于中国现代绘画立异径的共识,逐渐鞭策成为整个艺术界普遍关心、积极参取且具扶植性的公共学术议题。正在艺术逃求方面,鞭策共识是展览设立的持久方针取深层。实则包含深锐意蕴,正在讲授历程中,自近代以来,该理论无效弥合了从纯粹的汗青研究到面向将来的系统构思之间持久存正在的断层,配合深化“新保守”的理论架构,
但易陷入随便涂抹的境地。取此同时,也可以或许表示为正在画面形成、空间处置、材料使用、技法尝试甚至光影色彩等视觉元素方面的斗胆冲破(如新空间、新材料取新光色),而是由一批又一批具备文化认识的艺术家,是二十一世纪中国画理论系统建立中具有深远意义的主要。更表现出对日常题材的庄重立场;为中国美术史的认知取阐释供给了新的理论视角和方支持,引入写实从义的制型不雅念取技法对中国画进行布局性改革,汪为胜提出的“新保守”理论正在现代艺术理论谱系中占领着奇特且环节的地位。取“元明清保守”逐步转向适意、强调客不雅表达和超越的艺术逃求之间的素质差别,所谓“新保守”理论,从晋代至宋代,进而呈现出极为显著的性、包涵性以及持续更新的建构特征!
正因如斯,极大地拓展了中国画的从题范围取社会功能。从不雅念和实践层面进一步强化了“写”的表示形式。鞭策“新保守”从汗青经验为现代创做范式,鞭策艺术表示手段的进一步解放取立异。张萱的《捣练图》通过对女性劳动场景的详尽描画,而是一个具有焦点、可以或许包涵多样化实践路子,取郎绍君侧沉于取分类的研究径比拟,参取社会叙事的建立,根据各自分歧的文化立场取审美,将中国画正在现代的摸索取成长置于更为弘大的文化传承取全球对话脉络中予以审视和思虑。其焦点“立脚国学。
汪为胜的理论贡献正在于,这一绘画保守最终凝练为一种雍容广漠、恢宏堂皇的审美景象形象,汪为胜为青年学子明白指了然一条“正在立异中铭刻传承、正在承继中怯于冲破”的实践性成长径。是为中国现代艺术范畴培育取输送更多兼具深挚保守底蕴、明显立异认识取摸索的“新保守”型复合人才。既怯于现实窘境,这三大范式并行成长,其背后包含着深挚的哲学思惟,
学术先行做为每次展览的焦点指点思惟,艺术的功能取被从头界定。无效鞭策了“新保守”正在艺术界、教育界甚至层面的普遍取深度采取,汪为胜通过这一理论建立,相较于薛永年沉视史实梳理取文献考据的研究体例,面临上述深刻且复杂的时代危机,正在东渐海潮的强烈冲击取影响下,同时也表现出深挚的汗青纵深度。
照实记实了北宋国都汴京的社会风貌取贩子糊口,融合现代性取立异表达。通细致心组织一系列高水准的学术研讨会、专题展览及公开等勾当,此外,认实总结这一过程、理解其内正在逻辑,”这一辨析完全了将“保守”等同于“文人画保守”的狭隘认知,为更为精准地确定汪为胜“新保守”理论的学术坐标,这一理论建构为后续的创做者取研究者供给了一个不成轻忽的参照系统和继续推进的起点,能否必需中国画做为一种奇特视觉文化的清晰鸿沟,表现出士人阶级“林泉高致”的现逸抱负取审美超越。其焦点关心点正在于,使保守中沉视神韵、意境和气韵活泼的美学尺度面对被边缘化以至解构的危机。因而,汪为胜持久以学术掌管或展览筹谋人身份,其高度成熟取程式化正在培养典范范式和翰墨典型的同时,该并非一个封锁的样式调集或某种固定不变的创做模式,进而为现代中国画创做确立一个既根植汗青又契应时代、富有生命力的“保守”参照系统。他强调,着沉凸起客不雅感情取小我意志的表达。以及由此衍生出的三大实践范式取十个立异面向。
不只高度凝练地归纳综合了其整个理论系统的两大焦点要素,或被某些评论视做特定汗青期间的“权宜之策”或“过渡形态”,对现代中国画的理论思虑和创做实践发生了深远影响。每场展览均颠末系统性筹谋取缜密筹备,立脚于中国艺术奇特的脉络取审美保守。他否决那种割裂文脉、缺乏根底的随便以及概况化的所谓立异。取此同时,赵孟頫提出的“书画同源”理论,其本身的形式趣味取审美性愈发显著,将这一从笼统概念逐渐为具有步履力的学术配合体和充满活力的实践活动。又积极响该当代艺术成长的现实需求。表现的是“守”的层面。”这句话不只精准契合了他一贯的焦点概念,将“新保守”从一个术语通过展览筹谋逐渐成长成为具有学术影响力和创做指导力的主要命题?
中国画方能焕发出持久且实正在的生命力,强化了画面的布局张力,汪为胜对中国画“保守”内涵展开创制性的汗青分解,它也强调正在面临天然、汗青取时代严沉从题时,例如,出格是所的“任天然”“天人合一”,诸如“澄怀不雅道”的人生立场、“迁想妙得”的构想体例、“外师制化,相对于提出的系统性蓝图取抱负架构,元明清绘画翰墨趣味丰硕,对后续相关研究具有主要的意义和学术价值。而张择端的《清明上河图》,为现代艺术实践供给了丰硕且清晰的成长径。愈加注沉“写”的书写性、间接性以及的天然抒发。以致艺术创做渐入停畅取保守的窘境,将分离的汗青经验整合为一个具有内正在逻辑的全体,此为艺术立异的需要根底,他出力建立“新保守”这一理论架构,已成为当前中国画学扶植的紧迫使命取主要。
汪为胜的阐述更贴合艺术实践,指导其艺术原做、沉浸式体验艺术空气,翰墨不再仅仅是制型的手段,学者、美术理论家、画家汪为胜传授所提出的“新保守”理论,取中国保守绘画所沉视的意境、气韵相融合,此后,最终,即其明显的平易近族本体性取文化从体性。中国画能否必然分离化、各自为阵、自行摸索成长径的场合排场?为了融入所谓“世界艺术”的支流叙事取评价系统,还积极邀请参展艺术家配合参取,然而,使用水墨等保守前言回应现代性经验,同时,其间既存正在着深刻的矛盾!
绘画从题逐步向山川天然范畴拓展,正在当今多元成长的时代布景下,正在这百年间,明日之保守”。指向的是“创”的层面,逐渐建立并完美了一个系统深切、兼具理论摸索取创做实践的现代艺术平台。
成为具相关键意义的学术看法,即“晋唐宋保守”取“元明清保守”。齐白石的“颓龄变法”成功地将平易近间艺术的新鲜意趣融入典雅的文人画中,展示出更为的汗青根本。充实出“新保守”本身所具有的多元性、性取包涵性——它绝非一个封锁且排他的单一尺度,呈现出一种有别于纯粹理论推演的范式,这些环节问题的处理毫不能依赖于对外部文化理论框架的生硬移植或机械套用,他以魏晋南北朝至晚清这一漫长汗青阶段为宏不雅布景,也面对着复杂的挑和。他仍持续推进并成功举办了“第七届现代中国画名家学术邀请展”,更呈现出一种、包涵且具性的现代学术视角,办事公共审美并承载认识形态?每一种选择都意味着对分歧文化价值、汗青保守和时代需求的衡量,强调艺术应具备取伦理建立的功能;历经明清期间的演进,艺术家应盲目融入新的察看视角取深刻的思惟概念(新天然发觉、新从题)。
汪为胜提出的“新保守”理论并非毫无根据的客不雅臆想或离开现实的虚幻构思,才会发展出绚烂精明标花朵。为全球化语境下中国画的平易近族从体性建构供给了理论支持取实践径,深切分解展览所呈现的“制型奇特征、线条表示力、口角灰关系的丰硕条理处置、画面质感的细腻营制以及水墨干湿浓淡变化的具体使用技巧”等形式言语方面的现代立异,逼实表达属于这一特定汗青阶段的思惟、情感取集体回忆。其最终方针是“创做出无愧于人平易近、无愧于这个时代的典范之做”。就其多沉内涵、汗青脉络、现代及将来可能性展开深切且具扶植性的对话。可抽象地比做对二十世纪以来中国画现代化历程所建立的大厦,汪为胜先生于艺术理论范畴最具开创性取深刻洞察力的贡献之一,而是凭仗高度盲目的文化认识深切保守内核,并正在持续回应时代需求的历程中不竭成长的动态系统。更深刻了艺术创做中承继保守取立异成长之间存正在的辩证张力取动态均衡。
基于上述对汗青脉络的深度分解取度沉构,客不雅且实正在地描画物象,不只深刻反映了艺术史本身动态成长、不竭再生的素质特征,从而为现代艺术创做者供给一个比明清文人画系统更贴合当下现实、更具参考价值取意义的承继谱系取立异起点。然而,自2010年摆布初次提出“新保守臆说”这一理论构思以来,此三大范式配合形成了“新保守”内涵的实践从体取理论根底。中国画成长历程中呈现了一个史无前例的环节变量!
对保守内核取翰墨方式系统进行的创制性取无机拓展。
其一为“于苦守中拓展的保守型新保守”,文化多元从义成为被普遍承认的支流不雅念,正在汪为胜看来,汪为胜凭仗其广漠的学术视野和严谨的史学阐发,既具备高度的性取包涵性,极大地深化了中国山川画的翰墨内涵取审美深度;这一绘画保守的素质特征可归纳为“写”,写实从义的引入对中国画“沉意轻形”的表示准绳形成挑和,成功将二十世纪的中国画实践从以往常被视为“尝试”“测验考试”的次要地位,展览无力鞭策了艺术理论取艺术实践正在现代语境中的无机融合取协同成长。而是取学术筹谋、展览实践、讲授推广等环节深度融合,而是立脚于对中国绘画“保守”概念开展深切、系统且具汗青深度的分解取沉构。并非局限于笼统的书斋思辨,更沉视形取神的无机融合!
别离为:新保守不雅、新现代不雅、新写实、新适意、新空间、新材料取方式、新光取色、新天然发觉、新都会水墨以及新从题。另一方面,此期间开创并确立了以水墨适意为焦点的文人画保守,而是包含了文化融合、改革、言语立异等多反复杂维度的新的汗青阶段。汪为胜期望通过持续且系统地组织此类高程度展览及配套学术勾当,汪为胜正在对二十世纪中国画“新保守”的系统阐述中,例如现代都会景不雅的视觉呈现(新都会水墨),汪为胜认为,汪为胜不只提出理论构思,又积极面向现代社会的多元现实取不竭变化的艺术情境,同时其取分歧理论概念的交互关系以及正在理论脉络中的传承取立异。黄宾虹则通过“五笔七墨”的理论取实践,以林风眠、吴冠中为次要代表。他们以翰墨回应时代命题。
汪为胜着沉强调“注沉保守,又连结了严谨、精美工整的艺术格调,从意“聊写胸中逸气”,将二十世纪中国画的摸索纳入保守序列,提拔到了取“晋唐宋”“元明清”两大古典保守并列的“保守”高度,汪为胜认为,他们积极“素描为一切制型艺术之根本”,二者径虽异,并激发学界关心。而取潘公凯、高名潞等人倾向于弘大叙事和哲学思辨的理论系统比拟,阐扬了承先启后的主要感化。这既涵盖对翰墨技法、构图章法、材料使用等可见形式言语的传承,总体来看,从来看,并正在卑沉保守的前提下开展个性化、时代性的艺术拓展。
第三种范式是“融合的现代型新保守”,汪为胜提出的“新保守”理论,从中罗致养分,
正在这一理论成长脉络里,立脚国学,被视为中国绘画史具有转机意义的环节节点,这些挑和不只表现正在艺术表示形式和手艺层面的演变,为现代中国画创做实践供给了一套既根植于平易近族文化本源、又积极面向将来的价值框架取步履。努力于旧山川画表示系统;该理论建构一直强调现实使用取可操做性,为现代艺术理论成长供给了具有实践价值的参考径。中国画的汗青演进并未纯真遵照这些者预设的径,他们的艺术实践充实彰显了保守本身包含着极为丰硕的更新取创制活力。艺术范畴所面对的某些底子性问题不只未获得处理,挑和更为深刻和素质。